-
新闻动态
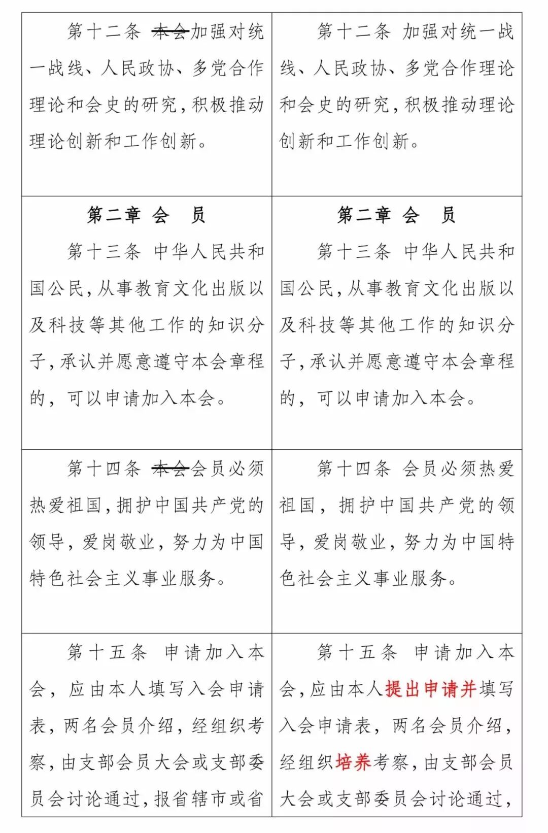
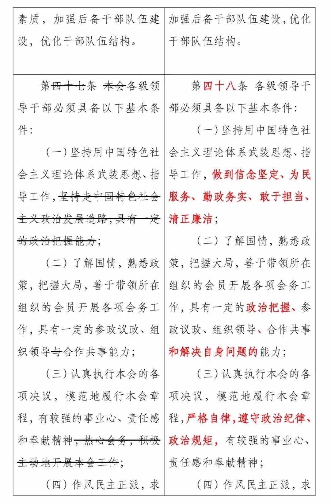
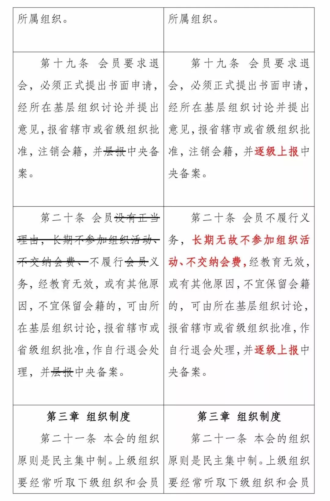
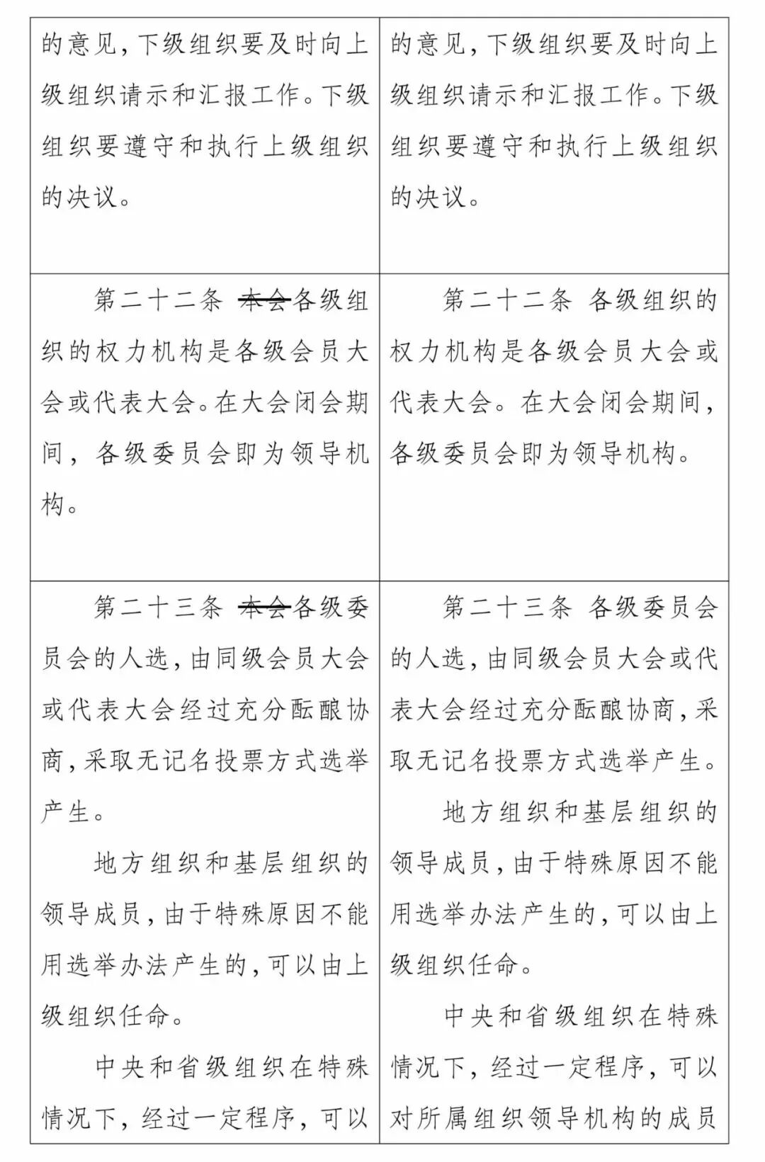
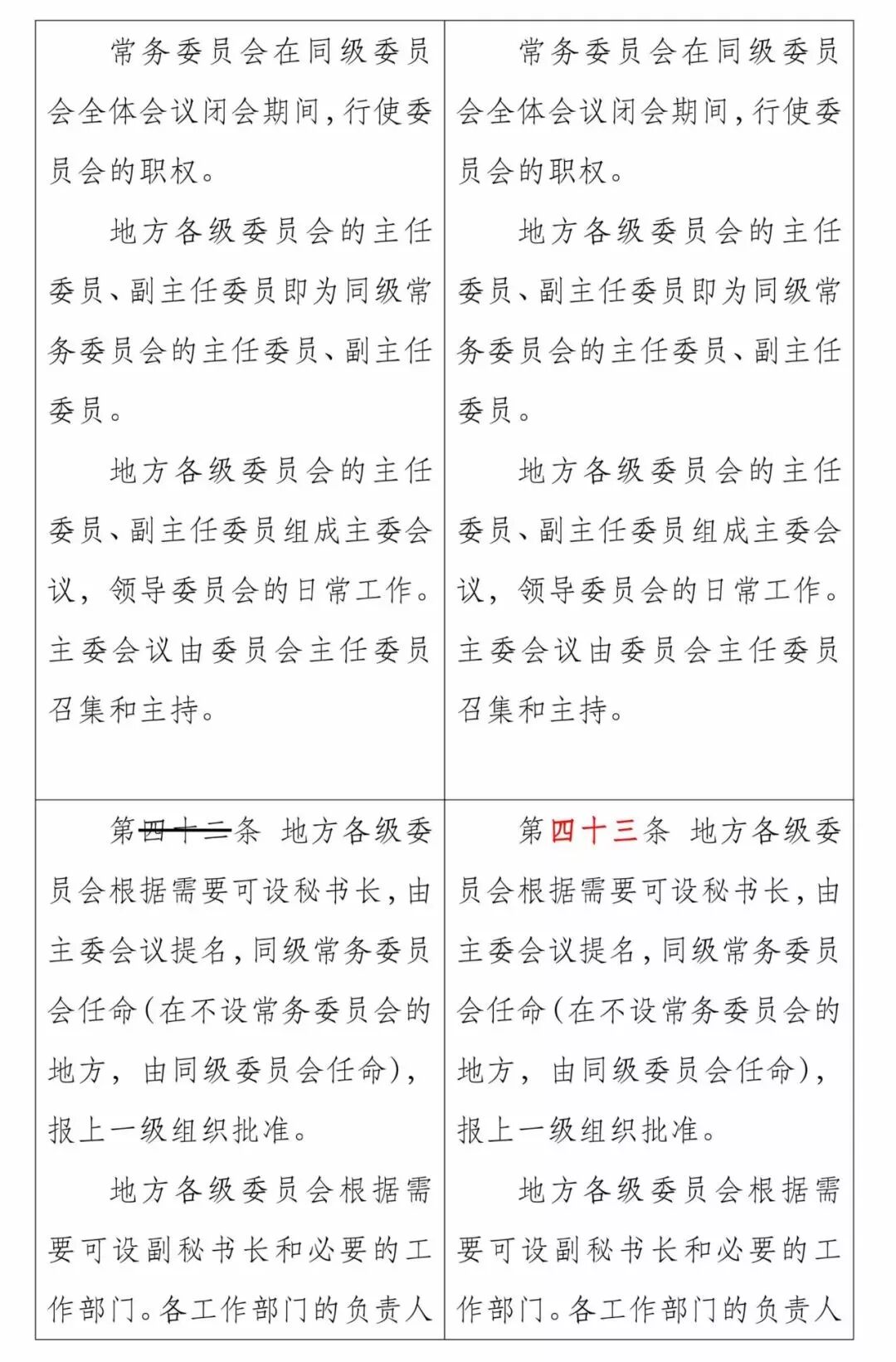
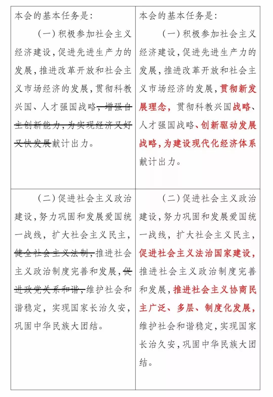
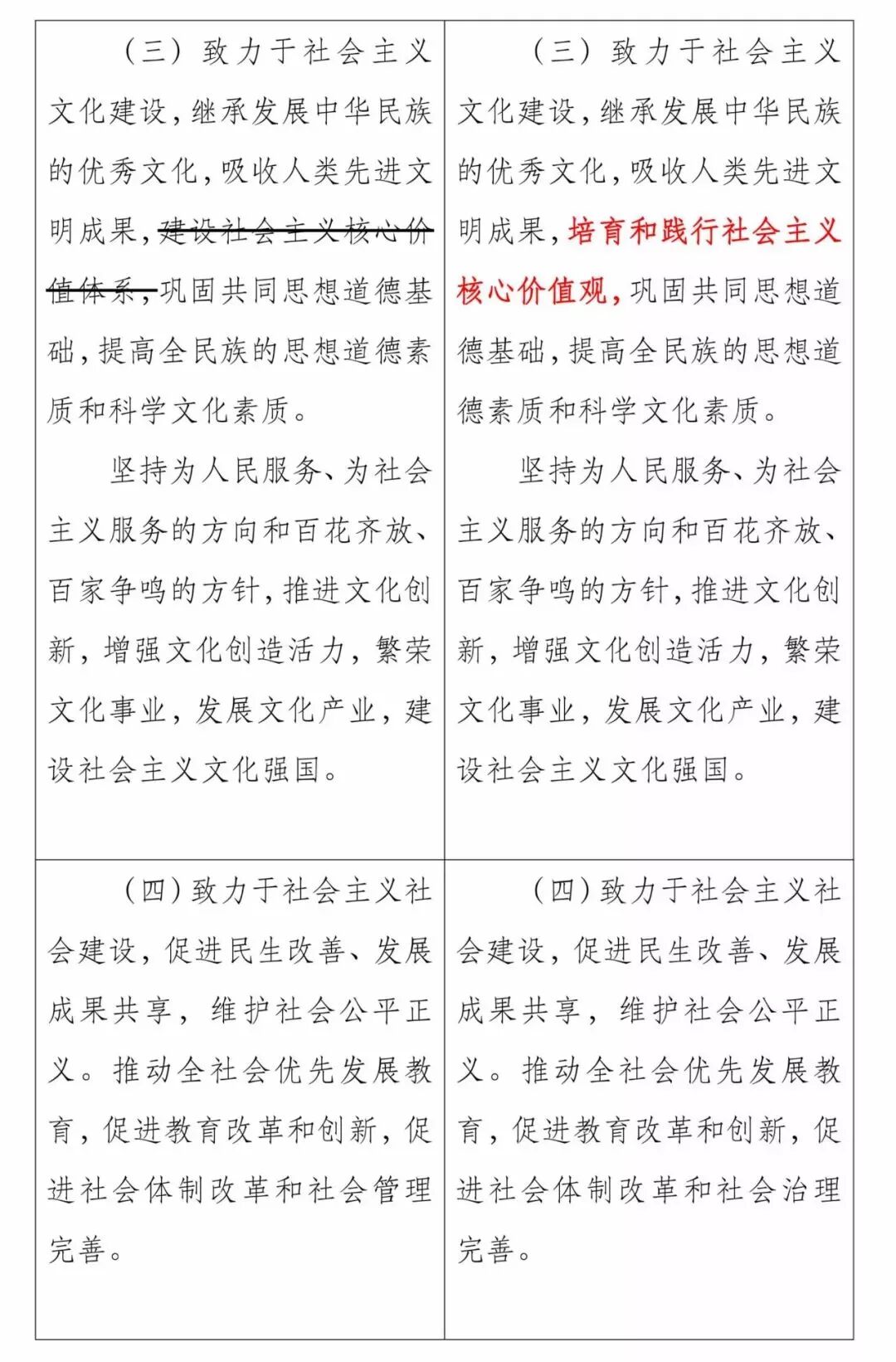
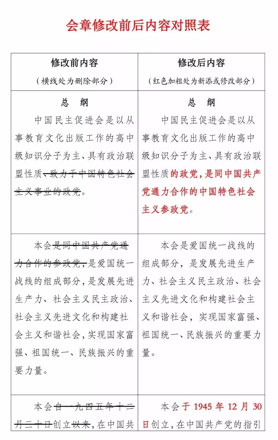
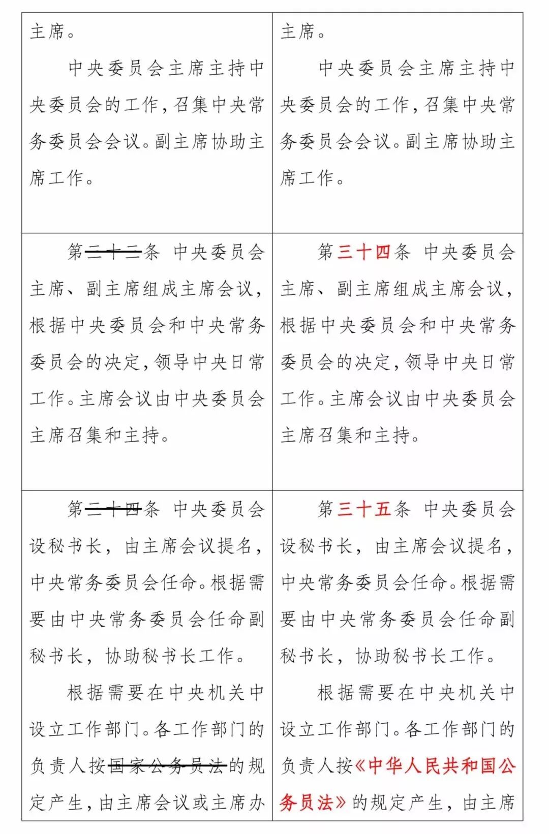
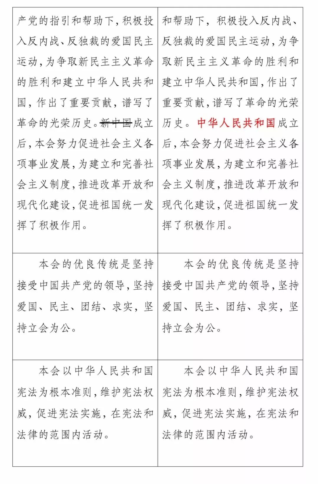
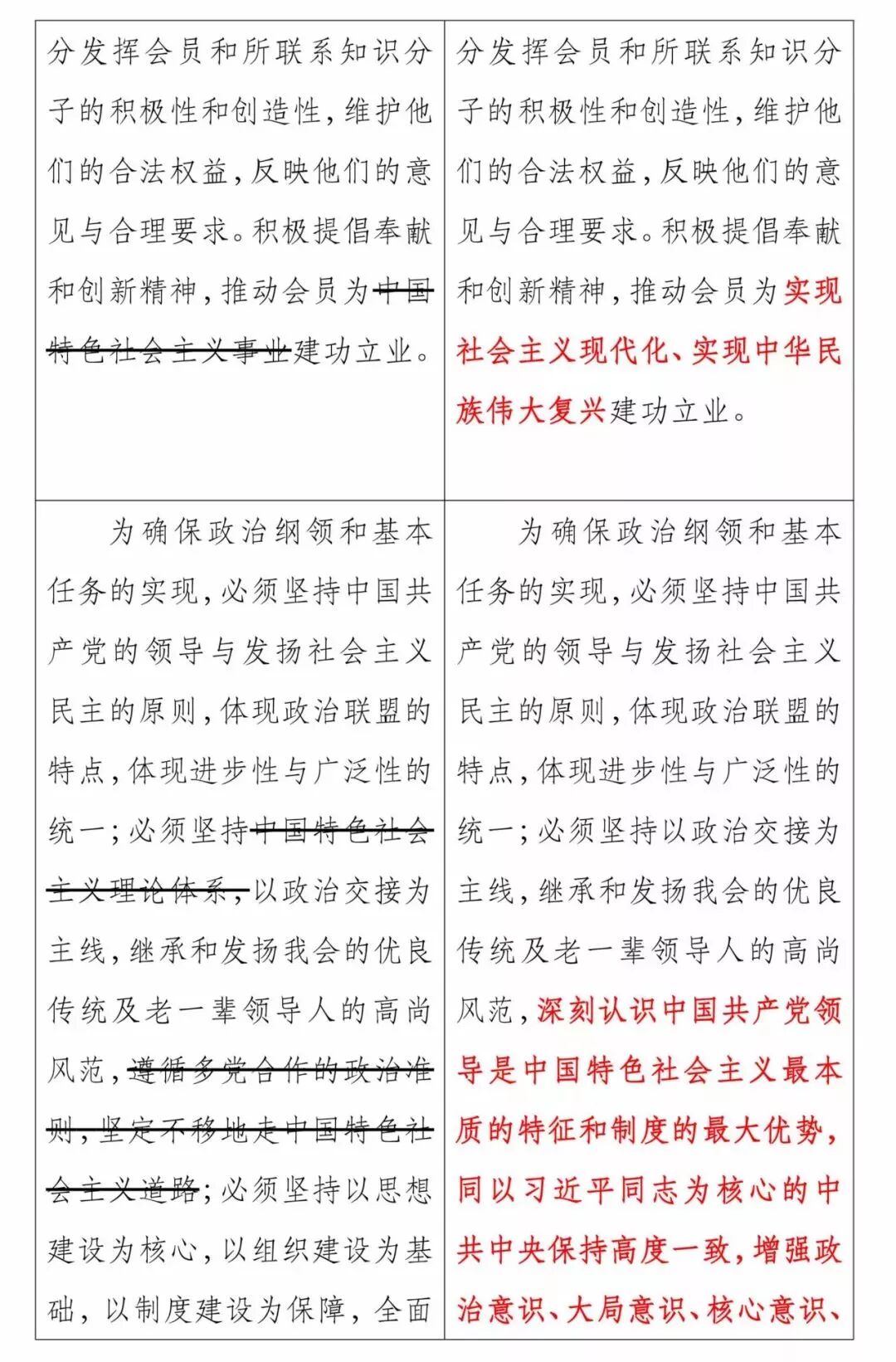
一目了然!民进章程修改前后内容对照表
发布时间:2018-04-09 来源: 温州民进网(中国民主促进会温州市委员会) 编辑:温州民进
新闻动态
